Plixxo

Industry

Influencer Marketing

Company

POPxo

My Role

Product Manger

Timeline

2017 - 2020

Visit Brand

*Plixxo was acquired and merged into the Good Glamm Group in 2022, concluding its 5-year journey of serving Indian content creators and brands.

An influencer marketing platform for brand collaborations.
By March 2017, POPxo had been manually managing small influencer campaigns for over a year, helping brands connect with influencers to promote their products and services online. While these campaigns successfully supported marketing efforts, the manual processes were time-consuming and difficult to scale.
At the same time, India's emerging influencer culture presented an untapped opportunity. We thought of Plixxo as an influencer marketing platform which would help connect brands with influencers and help expand the business.
As a Product Manager at POPxo, I led the development and launch of Plixxo, India's first influencer marketing platform. From ideation to launch, I worked closely with cross-functional teams to bring this vision to life.
 Image
Building Plixxo's MVP
We used a structured approach to build Plixxo's MVP — starting with market research and user feedback, then defining core features, prototyping, and iterating. We wanted to build a live platform we could take to market fast.
Social Media Influencers
We invited content creators to our office and interviewed them to understand their needs and workflow as part of a brand campaign.
Brands
We spoke with brands and their marketing teams to understand the types of social media campaigns they run and the metrics they care about most.
Internal Stakeholders
We brainstormed ideas as a team to shape the platform and set up a dedicated Plixxo team to manage social media campaigns end to end.
 Image
Key Challenges
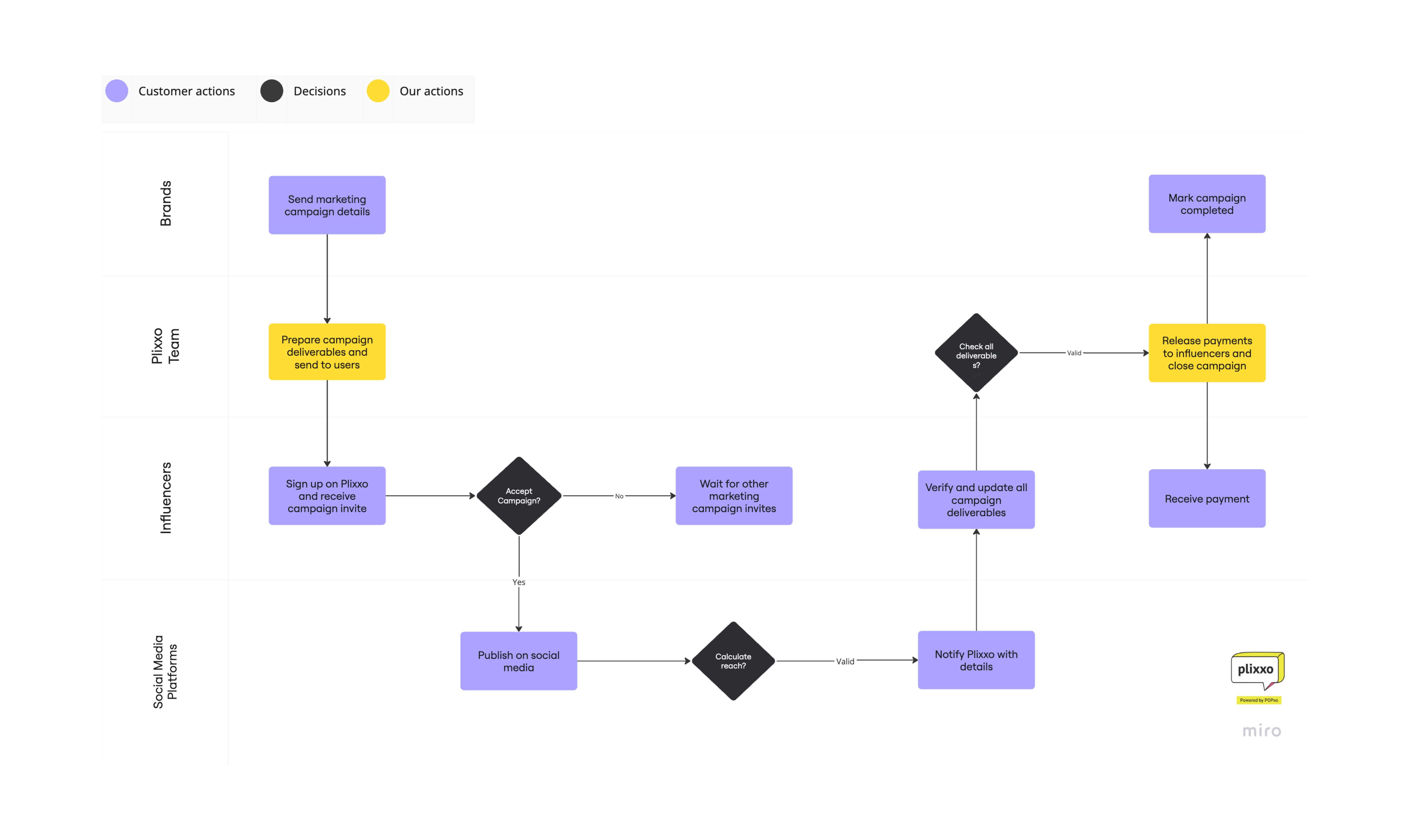
We tackled challenges around scalability and campaign execution to ensure the platform could support high-volume, real-time activity.

The picture below shows our core campaign flow for brand campaigns.
Adapting Influencer Habits

Influencers were used to working directly with brands. Getting them to use Plixxo meant showing clear value, making signup easy, and offering strong support.

Collaborating with Brands

We needed a system that made communication with brands easier and replaced manual processes to manage a social media campaign online.

Scaling Payment Systems

With thousands of influencers onboard, we needed a reliable payment system to handle bulk payouts, stay compliant, and work for users with different financial setups.

Simplifying with Purpose

Balancing ease of use with powerful features for both influencers and brands was a key challenge. We had to keep things simple without compromising on functionality.

 Image
Launching Plixxo's Debut Campaign
Plixxo made a sweet debut with Cadbury's #RealDosti campaign on Friendship Day in India, and it remains one of the most memorable campaigns I worked on .
500+
Posts

168 bloggers, 183 college ambassadors, and 100+ Instagram influencers and insiders participated, creating a massive wave of engagement.

1M+
Social Media Reach

Collectively, the campaign reached over 1,040,578 social media users, showcasing the power of influencer-driven marketing in India.

10k+
New Users

Strengthened Cadbury's brand image through authentic, impactful storytelling on social media platforms.

 Image
Proving Plixxo's Impact
The Cadbury campaign proved our platform could manage large-scale campaigns and help brands grow their reach. This success led to partnerships with other industry leaders and showed how Plixxo delivers real marketing impact.
Milestones in Plixxo's Journey
By the end of 2019, Plixxo had grown rapidly, connecting influencers from every city and town with brands across categories. Bloggers, YouTubers, Instagrammers, and Twitter influencers all came together on one platform powered by social media — creating new earning opportunities for everyone.
60,000+
Total Influencers

Plixxo community grew exponentially from the time of its launch.

70M+
Influencer Reach

Plixxo influencers reached over 70 million users every month through their content.

300+
Awesome Campaigns

More than 300+ sharp, relevant, impactful brand campaigns were executed.

What I learned
Plixxo was one of my favorite projects. Working with diverse teams and users made it fun, challenging, and full of learning. I'm proud of what my team and I built together!